网站首页
关于集团
企业概况
企业宣传片
发展历程
资质荣誉
联系方式
新闻中心
开云线上平台(集团)官方网站
开云线上平台(集团)官方网站
开云线上平台(集团)官方网站
通知公告
专题专栏
产业板块
煤电产业
港航物流
高端制造
现代服务
党建纪检
党建品牌
纪检监察
工会群团
工会
共青团
社会责任
国企担当
社会公益
数字工会
招标采购
关于集团
企业概况
企业宣传片
发展历程
资质荣誉
联系方式
新闻中心
开云线上平台(集团)官方网站
开云线上平台(集团)官方网站
开云线上平台(集团)官方网站
通知公告
专题专栏
产业板块
煤电产业
港航物流
高端制造
现代服务
党建纪检
党建品牌
纪检监察
工会群团
工会
共青团
社会责任
国企担当
社会公益
站内搜索
信息公开
融汇四海 能济天下
>
网站首页
>
新闻中心
通知公告
信息公开
>
信息公开
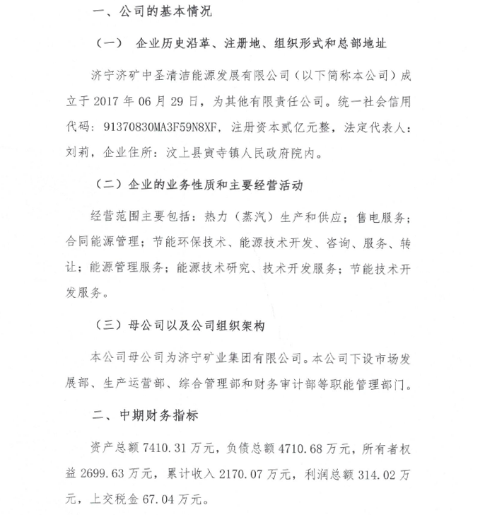
济宁济矿中圣清洁能源发展有限公司2021年中期主要财务信息公告
2021-08-13
责任编辑:管理员
上一篇:
济宁矿业集团有限公司营销分公司 2021 年中期主要财务信息公告
下一篇:
陕西中太能源投资有限公司、陕西中太能源化工有限责任公司主要财务信息公告
咨询留言
受理本司相关的咨询、意见、建议、投诉等事宜,请填写真实个人信息,以便于沟通联络。
荣耀体育在线注册
|
星空在线手机版(大中国区)
|
乐竞体育平台官方网站
|
开云手机官方网站
|
新半岛官方端网站
|
半岛电子
|
mk电竞
|
广发在线平台
|
广发网页版
|