网站首页
关于集团
企业概况
企业宣传片
发展历程
资质荣誉
联系方式
新闻中心
开云线上平台(集团)官方网站
开云线上平台(集团)官方网站
开云线上平台(集团)官方网站
通知公告
专题专栏
产业板块
煤电产业
港航物流
高端制造
现代服务
党建纪检
党建品牌
纪检监察
工会群团
工会
共青团
社会责任
国企担当
社会公益
招标采购
EN
关于集团
企业概况
企业宣传片
发展历程
资质荣誉
联系方式
新闻中心
开云线上平台(集团)官方网站
开云线上平台(集团)官方网站
开云线上平台(集团)官方网站
通知公告
专题专栏
产业板块
煤电产业
港航物流
高端制造
现代服务
党建纪检
党建品牌
纪检监察
工会群团
工会
共青团
社会责任
国企担当
社会公益
站内搜索
信息公开
>
网站首页
>
新闻中心
通知公告
信息公开
分享
通知公告
信息公开
济宁港航梁山港有限公司2021年度中期主要财务信息公告
济宁港航梁山港有限公司2021年度中期主要财务信息公告 https://mp.weixin.qq.com/s/LqpJkNCvItzowuz0SGDKAg ...
Aug.Mon.2021
艾坦姆合金2020年度财务信息和年度预算信息公告 | 2021年中期主要财务信息公告 | 2021年第一季
艾坦姆合金2020年度财务信息和年度预算信息公告 | 2021年中期主要财务信息公告 | 2021年第一季度主要财务信息公告 https://mp.weixin.qq.com/s/MRGIT9DrkeMRcRZNTpg-rw ...
Aug.Mon.2021
山东济矿鲁能煤电股份有限公司阳城煤电2021年度中期主要财务信息公告
山东济矿鲁能煤电股份有限公司阳城煤电2021年度中期主要财务信息公告 https://mp.weixin.qq.com/s/W9cP2e3TF_hpui8_aGkzJA ...
Aug.Mon.2021
济矿集团物资供应分公司 2021年度中期主要财务信息公告
济矿集团物资供应分公司 2021年度中期主要财务信息公告 https://mp.weixin.qq.com/s/6Uf2KNC0cSP4F9p4Diznrg ...
Aug.Mon.2021
济宁新世纪经贸有限公司 2021年度中期主要财务信息公告
济宁新世纪经贸有限公司 2021年度中期主要财务信息公告 https://mp.weixin.qq.com/s/-ZPg14JJzXwx17gdB_5k0A ...
Aug.Mon.2021
济宁致远教育科技有限公司2021年中期主要财务信息公告
济宁致远教育科技有限公司2021年中期主要财务信息公告 https://mp.weixin.qq.com/s/-vY66ZQs9VuLZMWR_aYAAQ ...
Aug.Mon.2021
陕西中太能源投资有限公司、陕西中太能源化工有限责任公司主要财务信息公告
https://mp.weixin.qq.com/s/To0MsQhldg_jsZ6lenEbzw ...
Aug.Mon.2021
济宁济矿中圣清洁能源发展有限公司2021年中期主要财务信息公告
...
Aug.Fri.2021
济宁矿业集团有限公司营销分公司 2021 年中期主要财务信息公告
一、公司基本信息 1. 公司名称∶ 济宁矿业集团有限公司营销分公司 2. 法定代表人∶ 荣强 3. 注册地址∶济宁市高新区崇文大道西首世纪东方大厦5楼 4. 经营范围∶合金、硅锰球、机电设 ...
Aug.Tue.2021
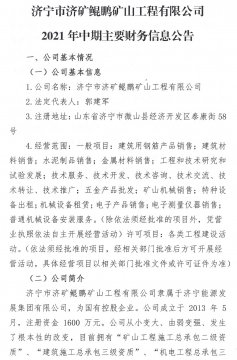
济宁市济矿鲲鹏矿山工程有限公司2021年中期主要财务信息公告
...
Aug.Mon.2021
<<
<
57
58
59
60
61
62
63
>
>>
咨询留言
受理本司相关的咨询、意见、建议、投诉等事宜,请填写真实个人信息,以便于沟通联络。
荣耀体育在线注册
|
星空在线手机版(大中国区)
|
乐竞体育平台官方网站
|
开云手机官方网站
|
新半岛官方端网站
|
半岛电子
|
mk电竞
|
广发在线平台
|
广发网页版
|